[TOC]
Vue 3 的生命周期
Vue 3 的生命周期钩子与 Vue 2 类似,但部分名称有所调整,并引入了 Composition API 的新写法。
1. 介绍
1.1 Vue2 和 Vue3 生命周期对比和介绍
生命周期整体分为四个阶段,分别是:创建、挂载、更新、销毁,每个阶段都有两个钩子,一前一后。
Vue2的生命周期
创建阶段:
beforeCreate、created挂载阶段:
beforeMount、mounted更新阶段:
beforeUpdate、updated销毁阶段:
beforeDestroy、destroyed
Vue3的生命周期
创建阶段:
setup挂载阶段:
onBeforeMount、onMounted更新阶段:
onBeforeUpdate、onUpdated卸载阶段:
onBeforeUnmount、onUnmounted
常用的钩子:onMounted(挂载完毕)、onUpdated(更新完毕)、onBeforeUnmount(卸载之前)
每个钩子介绍:
| Vue 2 钩子 | Vue 3 钩子(Composition API) | 触发时机 |
|---|---|---|
beforeCreate | 无(由 setup() 替代) | 组件实例初始化前,数据/方法未初始化。 |
created | 无(由 setup() 替代) | 组件实例创建完成,数据/方法已初始化,但未挂载 DOM。 |
beforeMount | onBeforeMount | 组件挂载到 DOM 前执行。 |
mounted | onMounted | 组件挂载到 DOM 后执行,可操作 DOM 或发起异步请求。 |
beforeUpdate | onBeforeUpdate | 数据变化导致 DOM 更新前执行。 |
updated | onUpdated | 数据变化导致 DOM 更新后执行,避免在此修改数据以免无限循环。 |
beforeUnmount | onBeforeUnmount | 组件卸载前执行,用于清理定时器、取消网络请求等。 |
unmounted | onUnmounted | 组件卸载后执行。 |
errorCaptured | onErrorCaptured | 捕获子组件或后代组件的错误。 |
activated | onActivated | <keep-alive> 缓存的组件激活时调用。 |
deactivated | onDeactivated | <keep-alive> 缓存的组件失活时调用。 |
| 新增调试钩子 | onRenderTracked | 跟踪渲染依赖(调试用)。 |
onRenderTriggered | 跟踪触发重新渲染的原因(调试用)。 |
1.2 执行顺序
- 组件初始化
setup()→onBeforeMount→onMounted - 数据更新
onBeforeUpdate→onUpdated - 组件卸载
onBeforeUnmount→onUnmounted
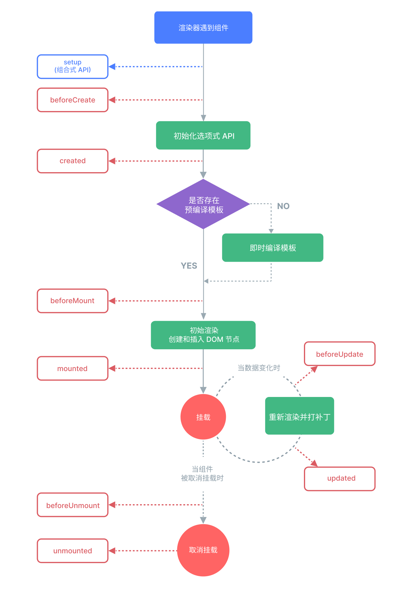
生命周期流程图:
初始化 → setup()
↓
beforeMount → 生成虚拟 DOM → 挂载真实 DOM → mounted
↓
数据变化 → beforeUpdate → 重新渲染 → updated
↓
卸载前 → beforeUnmount → 移除 DOM 和事件 → unmounted
1.3生命周期图示

2. 使用方式
2.1 Composition API(推荐)
<script setup lang="ts">
import { onMounted, onUnmounted } from 'vue';
onMounted(() => {
console.log('组件已挂载');
// 发起数据请求或操作 DOM
});
onUnmounted(() => {
console.log('组件已卸载');
// 清理定时器或取消请求
});
</script>
<!-- vue2形式 -->
<script lang="ts">
import { onMounted, onUnmounted } from 'vue';
export default {
setup() {
onMounted(() => {
console.log('组件已挂载');
// 发起数据请求或操作 DOM
});
return {};
}
};
</script>
2.2 选项式 API(传统写法)
与 Vue 2 类似,但钩子名称需调整:
export default {
beforeMount() {
console.log('beforeMount');
},
mounted() {
console.log('mounted');
},
beforeUnmount() {
console.log('beforeUnmount');
},
unmounted() {
console.log('unmounted');
}
};
3. 关键注意事项
setup()替代beforeCreate和created所有初始化逻辑应放在setup()中,此时组件实例尚未完全创建,但可以访问props和context。- 避免在
updated中修改数据 可能导致无限循环,应使用计算属性或侦听器替代。 - 异步操作与资源清理
在
onUnmounted中取消未完成的异步任务(如定时器、网络请求),防止内存泄漏。 - 调试钩子的使用场景
onRenderTracked和onRenderTriggered用于追踪渲染性能问题,生产环境建议关闭。 - 如果是迁移 Vue 2 项目,重点关注钩子名称的调整和
setup()的替代逻辑